Please ensure Javascript is enabled for purposes of website accessibility
Salto rápido al contenido de la página
  • Navegación principal
  • Contenido principal
  • Barra lateral
  • Portal Revistas Científicas
  • Registrarse
  • Entrar

revista Praxis, Educación y Pedagogía Facultad de Educación y Pedagogía, Universidad del Valle

  • Acerca de
    • Sobre la revista
    • Envíos
    • Equipo editorial
    • Declaración de privacidad
    • Contacto
    • Flujograma editorial
    • Avisos
  • Políticas editoriales
    • Acceso abierto
    • Política de derechos de autor y licencia
    • Política de autoarchivo
    • Confidencialidad
    • Conflicto de interés
    • Contenido generado por Inteligencia Artificial
    • Publicación duplicada
    • Plagio
    • Mala conducta
    • Citaciones
    • Correcciones y retractaciones
    • Citar artículos en Praxis, Educación y Pedagogía
    • Política Crossmark
  • Para autores
    • Información para autores
    • Autoría
    • Contribuciones del autor
    • Colaboradores que no son autores
    • Autor de correspondencia
    • Cambios de autoría
    • Orcid
  • Revisión por pares
    • Política de revisión por pares
    • Invitación a revisar
    • Nuestro modelo de revisión de pares
    • Mejores prácticas para revisores
    • Reconocimiento de pares revisores
  • Actual
  • Archivos
  • Versión en Prensa
  • Sello editorial

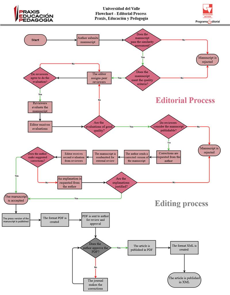
Flujograma editorial

Enviar un artículo

Enviar un artículo

Identificadores

ISSN en línea: 2619-4791

Doi: 10.25100/praxis_educacion

Idioma

Palabras clave

Indexado en:

BB -Bases Bibliográficas

Latindex Directorio
 

Agregadores de contenido - Comerciales

más leidos
  • Educación en casa o homeschooling. Un recorrido por su terminología
    38
  • Desafíos educativos en aulas multigrado en el siglo XXI
    37
  • La visualización de las transformaciones isométricas, un elemento para la conceptualización en DGE en estudiantes de básica secundaria
    36
  • Modelos de Evaluación y de Competencia Comunicativa Intercultural versus un Camino Intercultural en Latinoamérica
    34
  • Textos multimodales y su apoyo a la creación e interacción en el entorno educativo
    33

Información

  • Para lectores/as
  • Para autores/as
  • Para bibliotecarios/as

Programa Editorial
UNIVERSIDAD DEL VALLE

Dirección:

Calle 13 # 100-00 Ciudad Universitaria Meléndez

Edificio Administración Central Espacio 1001

Teléfono: (+ 057 2) 321 21 00 Ext. 7687

Director Programa editorial:John Willmer Escobar Velasquez

  • facebook
  • instagram
  • youtube
  • linkedin